Project Overview
UX Design Capstone | Account Architecture | Information Architecture | Fitness Mobile App | MVP-Level Design
UX Design Capstone | Account Architecture | Information Architecture | Fitness Mobile App | MVP-Level Design
Abstract:
This case study covers the My Account hub for FitNest Plan, a UX capstone fitness mobile app project I completed at UT Austin. Designed at MVP fidelity, the system consolidates user settings, integrations, preferences, and personal data within a clear, scalable structure. Informed by research emphasizing simplicity, trust, and minimal clutter, the experience uses a clean information architecture, three-click accessibility, and a cohesive visual system aligned with the FitNest brand. While the product was not built, the work establishes a strong, extensible foundation and outlines next steps for validation, scalability, and deeper accessibility refinement.
This case study covers the My Account hub for FitNest Plan, a UX capstone fitness mobile app project I completed at UT Austin. Designed at MVP fidelity, the system consolidates user settings, integrations, preferences, and personal data within a clear, scalable structure. Informed by research emphasizing simplicity, trust, and minimal clutter, the experience uses a clean information architecture, three-click accessibility, and a cohesive visual system aligned with the FitNest brand. While the product was not built, the work establishes a strong, extensible foundation and outlines next steps for validation, scalability, and deeper accessibility refinement.
Key Points:
➡️ The My Account hub serves as a companion to the FitNest onboarding flow, centralizing all user settings, integrations, and personal data in an MVP-ready structure.
➡️ User research reinforced the need for simplicity, trust, and clutter-free navigation — especially when handling sensitive health information.
➡️ Competitive audits (Strava®, MyFitnessPal®, Nike Training Club®) informed labeling, category structure, and data-handling patterns.
➡️ A “three-click rule” ensured every screen remained within three taps, improving wayfinding and reducing cognitive load.
➡️ Our UX persona, Ashley Baker, guided scenario design, emphasizing clarity, control, and intuitive management of health records, integrations, notifications, and privacy.
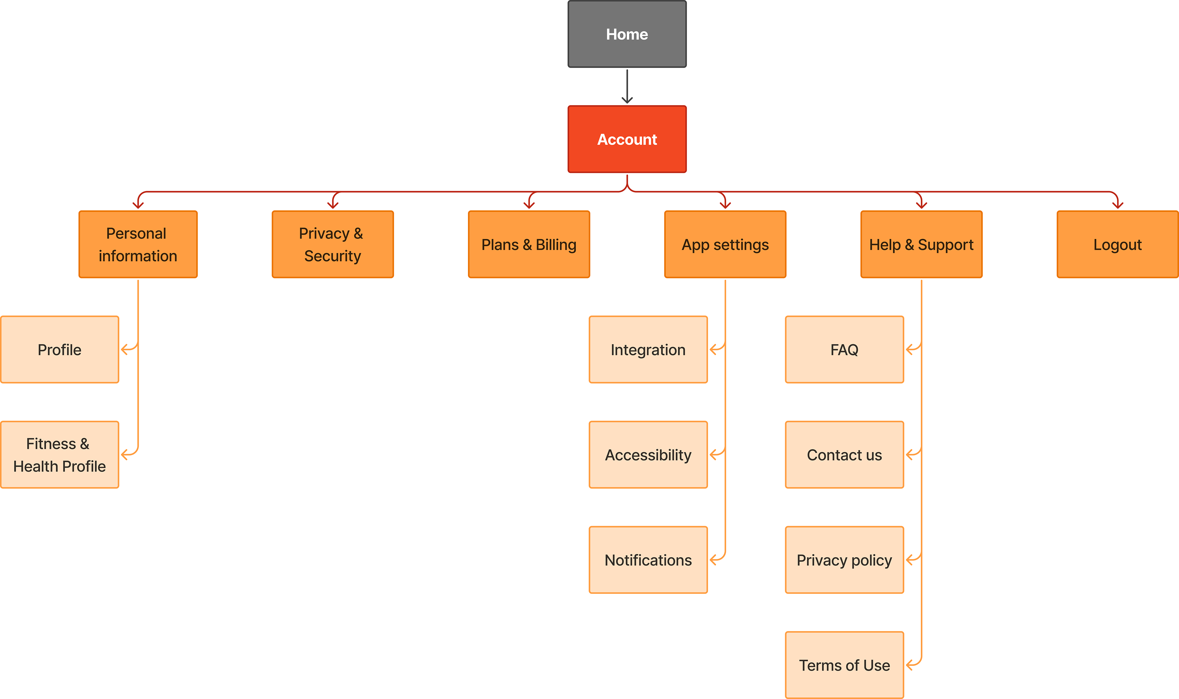
➡️ The system is divided into modular sections: Profile, Fitness & Health Record, Plans & Billing, Integrations, Accessibility, Help & Support, and Privacy & Security.
➡️ High-fidelity visual design and consistent UI patterns demonstrated MVP-level readiness despite the project not being developed into a live product.
➡️ Challenges included maintaining coherence across a broad set of screens and designing for future scalability (e.g., wearables, expert consultations, expanded plans).
➡️ Planned next steps include accessibility customization beyond simple toggles, card sorting for labeling, and usability testing to evaluate findability and efficiency.
➡️ The project showcases the ability to define scalable information architecture, produce polished visual design, and build system-ready patterns for complex mobile experiences.
➡️ The My Account hub serves as a companion to the FitNest onboarding flow, centralizing all user settings, integrations, and personal data in an MVP-ready structure.
➡️ User research reinforced the need for simplicity, trust, and clutter-free navigation — especially when handling sensitive health information.
➡️ Competitive audits (Strava®, MyFitnessPal®, Nike Training Club®) informed labeling, category structure, and data-handling patterns.
➡️ A “three-click rule” ensured every screen remained within three taps, improving wayfinding and reducing cognitive load.
➡️ Our UX persona, Ashley Baker, guided scenario design, emphasizing clarity, control, and intuitive management of health records, integrations, notifications, and privacy.
➡️ The system is divided into modular sections: Profile, Fitness & Health Record, Plans & Billing, Integrations, Accessibility, Help & Support, and Privacy & Security.
➡️ High-fidelity visual design and consistent UI patterns demonstrated MVP-level readiness despite the project not being developed into a live product.
➡️ Challenges included maintaining coherence across a broad set of screens and designing for future scalability (e.g., wearables, expert consultations, expanded plans).
➡️ Planned next steps include accessibility customization beyond simple toggles, card sorting for labeling, and usability testing to evaluate findability and efficiency.
➡️ The project showcases the ability to define scalable information architecture, produce polished visual design, and build system-ready patterns for complex mobile experiences.
⬇️ Read the full story to see how it all came together. ⬇️
Intro / Background
FitNest Plan is a concept fitness app created during my UX Design capstone at UT Austin. The goal of the program was to produce an MVP-caliber product. It needed to be polished enough to feel real, while still scoped for early-stage validation. That meant every screen needed to be user-centered and functional, even if it wasn’t fully engineered or production-ready. The My Account system reflects a balance of concept, thoughtful structure, and high-fidelity visuals, without the heavy edge-case depth of a market-ready release.
Earlier in the project, our discovery research uncovered a core insight: People are interested in using AI for fitness, but only when it feels personal, human, and trustworthy. That insight informed the AI-powered onboarding flow I designed in the main FitNest case study. However, personalization doesn’t stop at onboarding. To support real fitness habits, users need a clean, intuitive space to manage their settings, preferences, integrations, and personal data. That’s where the My Account system comes in.
For this portion of the project, I extended one of our primary personas (Ashley Baker) into the account scenarios. Ashley values clarity and structure. She wants control over her health data, integrations, notifications, and profile settings. The Account hub needed to support her goals without creating cognitive overload.
This companion UX case study explores a key question:
How do you design an Account experience that feels simple, intuitive, and trustworthy — especially for users managing personal health information?
How do you design an Account experience that feels simple, intuitive, and trustworthy — especially for users managing personal health information?
The Problem
Many apps bury essential account settings behind confusing menus or poorly labeled categories. Through early exploratory research and competitive audits, a clear pattern emerged: Users often struggle not because the features don’t exist, but because they’re hidden where no one expects them to be.
Common issues include:
➡️ Mislabeled or ambiguous categories that made it unclear where certain settings lived.
➡️ Inconsistent menu logic, forcing users to hunt across multiple areas.
➡️ Settings are buried several levels deep or placed in unrelated or unintuitive locations.
➡️ Account hubs treated as an afterthought, resulting in cluttered, disjointed layouts.
➡️ Mislabeled or ambiguous categories that made it unclear where certain settings lived.
➡️ Inconsistent menu logic, forcing users to hunt across multiple areas.
➡️ Settings are buried several levels deep or placed in unrelated or unintuitive locations.
➡️ Account hubs treated as an afterthought, resulting in cluttered, disjointed layouts.
For FitNest, the Account experience needed to be or feel:
✅ Simple & Intuitive
✅ Scalable & Modular
✅ Privacy-forward & Trustworthy
✅ Simple & Intuitive
✅ Scalable & Modular
✅ Privacy-forward & Trustworthy
The challenge was designing an information architecture that grouped settings in a way that matched user expectations, not platform convenience. This meant avoiding the maze of nested menus that plague many fitness apps and creating a structure that felt organized, calm, and trustworthy.
The key challenges or pain points were:
❌ Preventing clutter and cognitive overload is common in account dashboards.
❌ Creating clear, predictable menu categories with labels that match mental models.
❌ Designing a system that can scale over time without reorganizing everything.
❌ Ensuring accessibility and preference controls are easy to find and not tucked away.
❌ Making sensitive areas feel secure and transparent
❌ Preventing clutter and cognitive overload is common in account dashboards.
❌ Creating clear, predictable menu categories with labels that match mental models.
❌ Designing a system that can scale over time without reorganizing everything.
❌ Ensuring accessibility and preference controls are easy to find and not tucked away.
❌ Making sensitive areas feel secure and transparent
Research Goals + Methodologies
While the onboarding flow relied heavily on user interviews and surveys, the Account system was shaped through competitive audits. I analyzed how three leading mobile fitness apps structured their account settings, preferences, and data controls:
Strava:
➡️ Clear labeling and well-defined sections.
➡️ Strong separation between performance metrics and privacy settings.
➡️ Informed the structure of FitNest’s Fitness & Health Record section.
➡️ Clear labeling and well-defined sections.
➡️ Strong separation between performance metrics and privacy settings.
➡️ Informed the structure of FitNest’s Fitness & Health Record section.
MyFitnessPal:
➡️ Robust nutrition and daily goal preferences.
➡️ Inspired the way FitNest handles dietary controls and habit-based messaging.
➡️ Robust nutrition and daily goal preferences.
➡️ Inspired the way FitNest handles dietary controls and habit-based messaging.
Nike Training Club:
➡️ High visual clarity and clean navigation.
➡️ Influenced the design of the main Account landing screen.
➡️ High visual clarity and clean navigation.
➡️ Influenced the design of the main Account landing screen.
Key Insights (from earlier user research):
Even though no new surveys or interviews were conducted, I drew from the initial discovery research patterns:
✅ Simplicity — Users want uncluttered, low-friction settings that make sense at a glance.
✅ Trustworthiness — Billing, privacy, and health data must feel safe and transparent.
✅ Accessibility — Key controls (font size, notifications, contrast) must be included.
✅ Integrations — Users rely on Apple Health, Strava, and wearables; syncing is essential.
✅ Fast & Easy — People want a “set it and forget it” approach with minimal taps.
Even though no new surveys or interviews were conducted, I drew from the initial discovery research patterns:
✅ Simplicity — Users want uncluttered, low-friction settings that make sense at a glance.
✅ Trustworthiness — Billing, privacy, and health data must feel safe and transparent.
✅ Accessibility — Key controls (font size, notifications, contrast) must be included.
✅ Integrations — Users rely on Apple Health, Strava, and wearables; syncing is essential.
✅ Fast & Easy — People want a “set it and forget it” approach with minimal taps.
These insights directly shaped the Account architecture — organizing it into clear, predictable, intuitive categories that align with user expectations. To keep the Account system fast and frustration-free, I followed the UX convention often referred to as the “three-click (or tap) rule.” While not a strict requirement, the idea behind it remains valuable: Users should be able to find what they need quickly, without feeling lost or forced through unnecessary screens. I designed the entire Account architecture so every screen is reachable within three taps or fewer, ensuring clarity, predictability, and a sense of steady progress toward the user’s goal.
My Role
➡ UX designer / IA architect / Creative director
➡ Defined the MVP structural model, content, and grouping for all Account subsections
➡ Designed high-fidelity wireframes and templates for all screens
➡ Built a consistent visual system aligned with the FitNest brand
➡ Designed the FitNest logo and app icon
➡ Tools used: FigJam, Figma, Google Forms, Google Sheets, Google Meet
➡ Defined the MVP structural model, content, and grouping for all Account subsections
➡ Designed high-fidelity wireframes and templates for all screens
➡ Built a consistent visual system aligned with the FitNest brand
➡ Designed the FitNest logo and app icon
➡ Tools used: FigJam, Figma, Google Forms, Google Sheets, Google Meet
Beyond the Account hub, my contributions extended to the onboarding system and leading the research framework for the overall FitNest app concept.
Above:
A clean, modular My Account home — The landing screen introduces the user with a warm, personal touch and intuitive menu categories. Everything a user might want is visible within one scroll.
Profile & Personal Information — Structured for clarity, with clear sections for contact info, time zone, preferences, and assigned experts.
Fitness & Health Record
A dedicated hub for health history, allergies, goals, medications, and physical limitations — designed to personalize the AI training engine.
Plans & Billing — A transparent approach with: Membership level • Price • Payment method • Easy upgrade/downgrade paths • Clear cancellation options
Integrations — Supports major providers. Large touch targets and labeling make it easy to connect/disconnect apps.
Accessibility — Users often ignore accessibility until they need it. This section is surfaced clearly and written in plain, friendly language: Larger text • Higher contrast • Reduced motion • Larger touch targets • Screen reader support • Voice control integration
Help & Support — A support experience modeled after the highest-performing apps: Searchable FAQ • Contextual categories • Friendly microcopy • Clear contact options with expected response times
Privacy & Security — A dedicated section with clear: Password controls • Data export • Account deletion • Social login management
A clean, modular My Account home — The landing screen introduces the user with a warm, personal touch and intuitive menu categories. Everything a user might want is visible within one scroll.
Profile & Personal Information — Structured for clarity, with clear sections for contact info, time zone, preferences, and assigned experts.
Fitness & Health Record
A dedicated hub for health history, allergies, goals, medications, and physical limitations — designed to personalize the AI training engine.
Plans & Billing — A transparent approach with: Membership level • Price • Payment method • Easy upgrade/downgrade paths • Clear cancellation options
Integrations — Supports major providers. Large touch targets and labeling make it easy to connect/disconnect apps.
Accessibility — Users often ignore accessibility until they need it. This section is surfaced clearly and written in plain, friendly language: Larger text • Higher contrast • Reduced motion • Larger touch targets • Screen reader support • Voice control integration
Help & Support — A support experience modeled after the highest-performing apps: Searchable FAQ • Contextual categories • Friendly microcopy • Clear contact options with expected response times
Privacy & Security — A dedicated section with clear: Password controls • Data export • Account deletion • Social login management
Below: Low-fidelity wireframes and IA map for the My Account hub.
Having trouble with the embedded Figma prototype? Click here ↗️ to open it directly.
This click-through prototype highlights the app’s visual design, flow, and key screens. Most interactions are guided for presentation purposes, with some elements intentionally limited or non-functional.
Challenges + Learnings
Designing the Account system reinforced how essential it is to make dense information feel digestible and approachable. I had to structure complex personal data (i.e., billing, health history, integrations, privacy) in ways that felt natural and easy to navigate, even for first-time users. It also highlighted the importance of designing accessible components early in the process rather than treating accessibility as an add-on.
Throughout the work, I focused on ensuring every screen felt visually and behaviorally consistent with the rest of the app, maintaining a unified experience across all flows. Finally, the project demonstrated the need for scalability; the system had to flex and grow with potential future features such as additional wearables, plan tiers, or new expert services without requiring a redesign of the entire architecture.
Impact + Results
While FitNest Plan was not built or released, the My Account system received strong feedback during critique sessions.
Instructor quotes pulled from our capstone feedback:
💬 “Sharp screens. Loved the visual design!”
💬 “This looks and feels real-world.”
💬 “Really clean. Really thoughtful. Very polished.”
💬 “Sharp screens. Loved the visual design!”
💬 “This looks and feels real-world.”
💬 “Really clean. Really thoughtful. Very polished.”
These screens also demonstrated my ability to design:
✅ Scalable product foundations
✅ Clear IA for complex systems
✅ Cohesive UX patterns aligned with a brand
✅ High-fidelity visuals that feel market-ready
✅ Scalable product foundations
✅ Clear IA for complex systems
✅ Cohesive UX patterns aligned with a brand
✅ High-fidelity visuals that feel market-ready
Postface
Because FitNest was a capstone project, the Account system was not user-tested beyond peer review. If the project were developed further, the next phase would focus on validating the architecture and expanding the depth of each sub-category screen. For example, Accessibility settings would evolve from simple on/off toggles into more robust, customizable controls. This would allow users to fine-tune each setting rather than choosing only “enabled” or “disabled.” But for an MVP-level foundation, the current system establishes a solid baseline.
Future validation would include:
➡️ Card Sorting / Reverse Card Sorting — To validate menu structure, grouping, and labeling.
➡️ Usability Testing — To measure how quickly users can find key settings and identify friction points.
➡️ Card Sorting / Reverse Card Sorting — To validate menu structure, grouping, and labeling.
➡️ Usability Testing — To measure how quickly users can find key settings and identify friction points.
These methods would help refine the information architecture, validate naming conventions, and ensure the Account system remains scalable, intuitive, and inclusive for all users.
⬅️ Go back to the FitNest onboarding case study.